新浪深圳 资讯

泰和泰研析丨证券争议解决系列(一):债券虚假陈述侵权的投资者维权

新浪深圳

关注

确定不再关注此人吗

2023年2月17日,中国证监会正式施行《首次公开发行股票注册管理办法》,我国证券市场从此迈向新时代。可以预见的是,活跃在交易市场上的证券产品在未来会不断增多。但相应的,诸多问题也会随之产生。为此,泰和泰深圳办公室将发布系列文章,对证券争议解决案件进行剖析,从投资者、发行人、中介机构等视角进行探索,以期为证券争议解决案件的处理提供参考和指引。本文将从投资者维权的视角,对虚假陈述行为、前置程序、管辖、责任主体、责任范围等问题进行分析并予以总结。

  债券的基础法律关系

债券的发行及交易通常涉及多个主体。债券发行人需要委托各专业机构提供中介服务,包括由承销商提供承销服务、会计师事务所提供审计服务、律师事务所出具法律意见、评级机构提供信用评级服务等。

其中,发行人需对投资者承担还本付息的责任,其实质相当于融资借贷关系。部分产品中还有担保增信机构为债券的还本付息提供担保;发行人与中介机构均应在债券发行中履行信息披露义务。

投资者维权路径一:违约偿付责任

如前所述,债券发行人与投资者在债券交易中形成了融资借贷关系,发行人作为债务人需要承担还本付息的责任。当债券到期后,投资者可以要求发行人或担保增信机构予以兑付。若发行人未到期兑付债券,投资者有权以合同违约为由,要求发行人或担保增信机构承担偿付责任。

但囿于发行人的偿债能力,投资者可能面临着无法兑付本息的风险。故该维权路径存在一定的局限性。

投资者维权路径二:虚假陈述的侵权赔偿责任

除了前述追究违约责任的维权路径外,投资者还可以向发行人或中介机构提起虚假陈述的侵权赔偿责任。

那么,何为“虚假陈述”?根据《新规定》第四条的规定,若发行人、承销商、证券服务机构等信息披露义务主体在履行信息披露义务时存在虚假记载、误导性陈述、重大遗漏,将会被认定为虚假陈述。

具体为三个方面,一是虚假记载:指信息披露义务人披露的信息中对相关财务数据进行重大不实记载,或者对其他重要信息作出与真实情况不符的描述。如在(2020)浙01民初1691号“五洋债”案件中,杭州市中级人民法院查明五洋建设通过虚减企业应收账款和应付款项,减少坏账,提高利润,进而虚造财务报表并通过证监会核准发行债券。又如在(2020)京02民初49号“致富债”案件中,北京市第二中级人民法院通过相关案件的刑事判决书确认的“篡改财务账套数据,编制虚假纳税申报等”虚假陈述行为事实,认定发行人存在虚假陈述行为。

二是误导性陈述:指信息披露义务人披露的信息隐瞒了与之相关的部分重要事实,或者未及时披露相关更正、确认信息,致使已经披露的信息因不完整、不准确而具有误导性。常见情形包括:夸大对发行人有利的部分,回避或淡化不利的部分;片面选择或运用财务数据、会计科目记载、会计核算方法等;故意使用晦涩的语句描述披露内容,语意模糊或存在歧义等。

三是重大遗漏:指信息披露义务人违反关于信息披露的规定,对重大事件或者重要事项等应当披露的信息未予披露。如在(2016)苏01民初409号“11超日债”案件中,发行人存在“未披露在海外收购光伏电站项目的情况、未按规定披露超日卢森堡向国家开发银行贷款过程中相关股权质押情况、未及时披露公司与境外合作方签订的《电站管理协议》”等虚假陈述行为,由此受到证监会的行政处罚。

需要说明的是,并非所有的信息披露瑕疵,均能构成虚假陈述行为。根据《证券法》第80条、第81条的规定,只有符合“重大性”的条件,才可能构成虚假陈述行为。对此,《上市公司信息披露管理办法》第12条、第22条也进行了进一步的细化。

是否有前置程序呢?一是取消“虚假陈述”认定的前置程序。《全国法院审理债券纠纷案件座谈会纪要》(以下简称“《纪要》”)回应了立案登记制的精神,在第9点明确债券虚假陈述侵权民事赔偿案件的起诉,无须以行政处罚或者生效刑事裁判文书认定为前置程序。同时,《新规定》第2条亦再次重申该规定,明确取消前置程序。

二是无须穷尽对发行人的追索程序。在针对证券服务机构提起虚假陈述侵权民事赔偿纠纷之前,是否应穷尽对发行人的追索程序?否则,当发行人的偿付金额未最终确定之前,将面临实际损失无法确定的问题。

就该问题,团队倾向于认为,无须以对发行人穷尽追索程序为前提。理据在于:一方面,在债券到期后,一旦发行人无法向投资者兑付,即可视为投资者的损失已经确定。而投资者是否提起针对发行人的司法索赔程序,是投资者的权利,无须在法律规则上对其客加义务;另一方面,若强制要求投资者要穷尽对发行人的救济程序,包括司法程序(一审、二审及强制执行)或破产程序,无疑将造成司法资源的极大浪费。

上述观点也得到司法实践的支持。如在(2020)浙01民初1691号“五洋债”案件中,作为被告的五洋建设以“本案代表人诉讼涉及多名原告,其中300余人已向破产管理人申报债权并经法院裁定确认,故该部分原告起诉五洋建设不符合法定条件。其余原告虽未申报债权,但也应先行向管理人申报债权,后只能就管理人未予确认的债权金额提起破产债权确认之诉”为由,认为应当驳回原告起诉。对此,杭州市中级人民法院认为应当区分处理,对已就债券违约事实向仲裁机构申请仲裁并获得生效裁决或已就债券违约损失向五洋建设破产管理人申报债权并获得确认的原告,予以驳回起诉;就未包含在前述范围的原告,认为应在本案中就其损失赔偿予以确认。

此外,谁还应当承担投资者的损失?发行人作为债券的发行主体,当然地对债券的兑付承担还本付息的责任。但发行人通常难以承担还本付息的责任,如仅能要求发行人承担责任,众多投资者的损失难以得到填补。

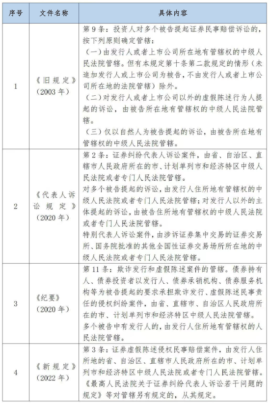
对此,《证券法》《新规定》等法律法规还明确了可能应当承担投资者损失的主体。具体包括以下内容:

主管机构应如何确定?若虚假陈述侵权民事赔偿案件的共同被告中包含了发行人,则依据《新规定》第3条、《最高人民法院关于证券纠纷代表人诉讼若干问题的规定》(以下简称“《代表人诉讼规定》”)第2条等规定,通常由发行人住所地的中级法院或专门法院管辖。

但若共同被告中没有包括发行人,则地域管辖应如何确定?针对该问题,存在如下的法律规则:

上述规则存在新法与旧法、一般法与特别法的冲突,基于冲突解决的法理,可以得出如下结论:

一是若证券虚假陈述侵权民事赔偿案件为个别投资者的诉讼,而非代表人诉讼,则由发行人住所地的中级法院或专门法院管辖。

二是若涉及代表人诉讼,则区分了“有发行人为共同被告”和“没有发行人为被告”两种情形:“有发行人为共同被告”的,由发行人住所地的中级法院或专门法院管辖;“没有发行人为被告”的,则由被告住所地的中级法院或专门法院管辖。

三是若代表人诉讼中,涉及到特别代表人,则由相应的交易所的所在地中级法院或专门法院管辖。

如在(2022)辽民辖终65号案中,投资者仅起诉中介机构,未将发行人列为共同被告。对此,辽宁省高级人民法院认为,“证券虚假陈述侵权民事赔偿案件,由发行人住所地的省、自治区、直辖市人民政府所在的市、计划单列市和经济特区中级人民法院或者专门人民法院管辖。根据上述规定,该类纠纷应以发行人住所地的有管辖权的法院管辖为基本原则,《最高人民法院关于证券纠纷代表人诉讼若干问题的规定》适用于代表人诉讼,本案并非代表人诉讼,故不适用证券纠纷代表人诉讼有关管辖的规定。上诉人提出的《全国法院审理债券纠纷案件座谈会纪要》第11条规定,不属于《最高人民法院关于审理证券市场虚假陈述侵权民事赔偿案件的若干规定》第三条第一款规定的特殊情形。因此,原审法院作为发行人住所地的省政府所在市中级人民法院,对本案有权管辖”。

投资者可以主张多少损失金额?首先来看损失范围及计算标准。《新规定》第25条规定,信息披露义务人在证券交易市场承担民事赔偿责任的范围,以原告因虚假陈述而实际发生的损失为限。原告实际损失包括投资差额损失、投资差额损失部分的佣金和印花税。

就上述损失具体应如何计算,《新规定》第26-28条仅针对集中竞价的股票做了具体的细化,但该规则是否能适用在债券上,则存在争议。

就债券的损失计算标准,《纪要》第22条对此专门进行了明确规定:

其次,在上述损失计算的基础上,各主体应承担多大范围的责任?

由于债券虚假陈述侵权纠纷案件通常涉及多个主体共同实施虚假陈述行为,为了防止因“一刀切”所带来的利益失衡,通常是依据各方的过错程度来分配各方的责任。对此,《证券法》第85条、第163条和《新规定》第20-23条等法律法规规定,当发行人的控股股东、实际控制人、董事、监事、高级管理人员和其他直接责任人员、保荐人、承销的证券公司及其直接责任人员与信息披露义务人存在共同侵权行为,且其主观为故意时,应当对发行人承担连带责任;如上述人员系因重大过失导致共同侵权的,应当按照原因力程度,区分责任承担范围。

具体而言,《新规定》第13条将债券虚假陈述侵权纠纷中行为人的过错,表述为故意和重大过失,排除了一般过失和轻微过失。并且采用了过错推定的认定方式,要求各责任主体对其履行“勤勉尽责义务”予以证明。

就发行人董监高和其他直接责任人员而言,《新规定》要求根据其工作岗位和职责、在信息披露资料的形成和发布等活动中所起的作用、取得和了解相关信息的渠道、为核验相关信息所采取的措施等实际情况综合判断。

就独立董事而言,《新规定》鼓励独立董事发挥其应有的监督作用,对其勤勉义务的要求,低于发行人董监高和其他直接责任人员。独立董事可以通过证明其借助专业人士帮助仍未能发现虚假陈述、发生虚假陈述后向交易所和监管部门报告、在独立意见中对虚假陈述事项发表非赞同意见等情形下,证明其已经履行勤勉尽责义务。

就保荐承销机构而言,《新规定》根据信息披露虚假陈述事项是否有专业意见支持,对勤勉义务程度予以区分。在有专业意见支持的情况下,应当审慎核查并调查、复核以产生合理信赖;相反则应当采取审慎尽职调查并作独立判断。

就证券服务机构而言,信息披露违法事项非其专业领域的,其应当满足一般注意义务,相反则应当经过审慎核查和必要的调查、复核,排除职业怀疑并形成合理信赖。

如在(2020)浙01民初1691号“五洋债”案件中,杭州市中级人民法院认为“发行人的法定代表人在明知公司存在虚假陈述行为,并积极推进公司债券发行的情况下,未能证明不存在过错”,法定代表人应当对公司承担连带赔偿责任。同时中介机构违反审慎核查义务,且认为自己不存在过错的抗辩意见依据不足,由此要求中介机构承担连带赔偿责任。
    鉴于目前有关债券虚假陈述侵权的民事赔偿案件的司法裁判案例较少,由此引发的部分争议仍缺乏较为统一的裁判规则,有待后续对司法实践作进一步的观察。

来源:“泰和泰深圳办公室”微信公众号

审核:惠歆鸿

编辑:吕小妮

分享文章到:

相关新闻

推荐阅读

加载中...